For those of you who are artists, and eager to get into 3D art but lack the resources to get high-end packages like Maya, Max, Softimage, Houdini, LightWave, etc, here is a launchpad! Wings 3D, a subdivision modeller inspired by Nendo and Mirai from Izware, has served thousands of artists across the globe as a dedicated 3D modeller. This two-part series demonstrates how you can use Wings 3D to create a model of an airplane.
If you have access to the Net, just visit the website (wings3d.com), and download a suitable version for your platform. For hardcore Linux fans, it’s easier — either use ArtistX (a customised version of Ubuntu 8.10) or the Knoppix 5.3.1 live DVD; both these distros have Wings 3D installed and preconfigured. If you use another distro, try the package manager (Synaptic for Debian and derivatives, RPM or Yum for Red Hat and its derivatives). Mark the Wings 3D package for installation, and once installed, fire it up from the terminal.
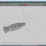
Figure 1 shows a thumbnail of the result of our design, so you know what we are working to achieve.
You might find the GUI unusual — Figure 2 shows what the default screen of Wings 3D looks like once you fire it up. Unlike other high-end 3D applications, you do not have the screen split into 4 views. But that does not prevent Wings 3D from being a great subdivision surface modeller. The four cubes that you observe on the centre top are the four selection modes: vertices selection, edge selection, face selection and object selection.


You can customise the mouse function under Edit –> Preferences, to resemble other high-end applications that you may be used to. Just like in Maya, you also have an outliner under the Window menu, which provides a list of all objects in the scene, stacked in order of their creation, and linked to each other.
Frequently used keyboard shortcuts
Novice artists will get stuck if not conversant with the various keyboard short-cuts, particularly in applications like Wings 3D and Blender. See the following lists for brief descriptions of the various keyboard shortcuts you should use, to get the maximum out of Wings 3D.
Selection keys
- e — select edge mode
- v — select vertices mode
- f — select face mode
- b — select object mode
- l — select edge loop (naturally enough, this only works on edges)
- Shift+l — select region
- i — select similar elements
- Ctrl+Shift+i — invert selection
- Ctrl+a — select all
- space — deselect all selected elements
- + — grow selection
- – — shrink selection
- F3 — select next edge lowop
- F4 — select previous edge loop
- F5 — select all faces with 5 or more vertices (very useful)
View keys
- w — toggle between shaded view and wire-frame view of model
- tab — quick smooth shade preview
- u — auto-rotate view
- a — focus view on selected elements
- x — align view to +x axis
- Shift+x — align view to -x axis
- y — align view to +y axis
- Shift+y — align view to -y axis
- z — align view to +z axis
- Shift+z — align view to -z axis
- o — toggle between perspective and orthogonal views
- up, down, left and right arrows — shift view up, down, left and right.
- r — reset view to default view
Editing keys
- c — connect selected vertexes or edges
- d — repeat last operation
- Ctrl+z — toggle undo/redo
- Shift+Ctrl+z — redo previous operations (multiple redo possible)
- Alt+Ctrl+z — undo previous operations (multiple undo possible)
- numeric keys on top of keyboard 2 -> 0 — cut selected edge into 2 to 10 edges.
File keys
- Ctrl+n — new file
- Ctrl+o — open file
- Ctrl+l — merge file
- Ctrl+s — save file
- Shift+Ctrl+s — save file as
- Ctrl+q — quit
Mouse functions
The left mouse button (LMB) selects elements, and turns them red. Clicking a selected element again deselects it. The middle mouse button (MMB) activates camera mode. Zoom by pressing and holding the right mouse button (RMB) or MMB, while moving the mouse.
The RMB brings up a context-sensitive menu, with options for editing your selected (red) elements. Ctrl+RMB also activates camera mode (useful for those with 2-button mice). If you are in advanced menus, then clicking the RMB on a context menu item with an asterisk (*) next to it will give you an advanced mesh editing option. Details are visible at the bottom of the Wings 3D screen.
Free-form vs. exact modelling
In free-form modelling, you are not restricted to depending only on the background image displayed in the viewport to model the object, but are free to make your own changes.
Note that most modellers in the market offer only exact modelling, since they lack the flexibility of free-form modelling. Only one or two commercial free-form modellers have been successful, like LightWave 3D, Zbrush and Mudbox. Wings 3D can be used for both free-form as well as exact modelling.
An inspiring modeller
Those who have delved deep into 3D modelling, and particularly organic modelling, will find that creating models of creatures, animals and humans is a great challenge to the 3D artist. Not many 3D applications offer a free-form modelling approach like Wings 3D does.
The tools in Wings 3D lend themselves to the dexterity of the artist. What is especially sound about Wings 3D is that all the elements are flexible. Extrusion is possible not just at the face level, but also at the edge and the vertex level. Similarly, bevelling is also possible in all three modes.
Another great advantage of Wings 3D as an organic modeller is that there is a tweak tool, which can be used to reshape and adjust the look and proportions of the 3D model even after it has been completed.
The virtual mirror tool — a great boon for organic modelling
A virtual mirroring tool is one that organic artists hunger for; note that even popular 3D software like Realsoft3D do not have symmetrical modelling or a virtual mirroring tool. The virtual mirror tool helps artists to create their models symmetrically. You only need to work on one side, and the other side is taken care of by the virtual modeller. Mirroring is possible on any axis — X, Y or Z.
The virtual mirror tool mirrors the object opposite the face selected for operation. The greatest advantage of the virtual mirror is that it is a great time-saver and helps in creating organic models of animals and human beings.
To mirror an object, go to the Face mode by pressing the F key on the keyboard. Click on Face with the LMB. Go to the Tools menu, click the Virtual Mirror sub-menu, and then the first entry, titled Create. After completing the model, click the Freeze option (the third under the Virtual Mirror sub-menu). This operation creates a symmetrical model ready for exporting to other formats like object and 3ds. If you are not satisfied with the mirroring, you can even break the symmetry by selecting the second option under the Virtual Mirror sub-menu.
In the present case, to avoid delay, we would like to illustrate free-form modelling instead of the traditional exact way of bringing in an image into the image plane, to be displayed as a guide in the background. We will also avoid the virtual mirror tool, since it is not required at the present juncture — I am going to illustrate a simpler technique of creating a model of the airplane in no time. For those of you interested in modelling an airplane exactly, go to the website the-blueprints.com and download the blueprint of your choice. Size it in the GIMP, and import it into the image plane.
Modelling the airplane
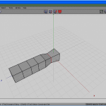
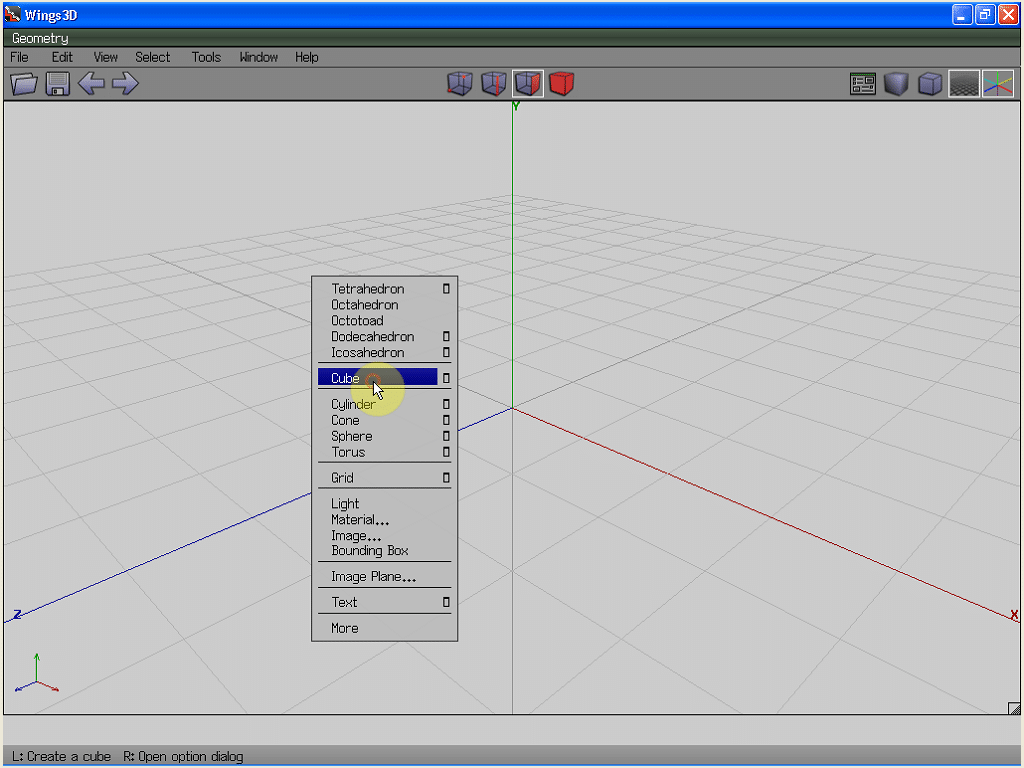
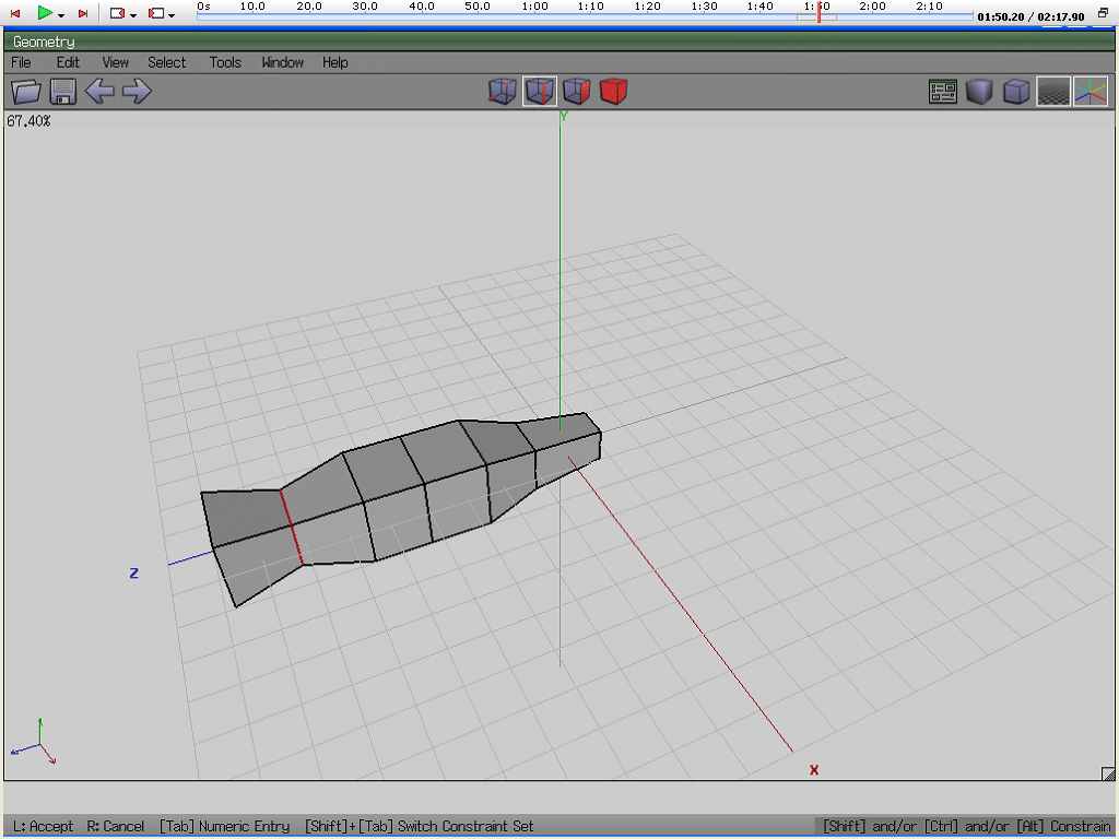
Look at Figures 3 to 5. First click the RMB. From the menu, select a cube, and with a left click, select the face. Press the F key if you are not in Face selection mode.
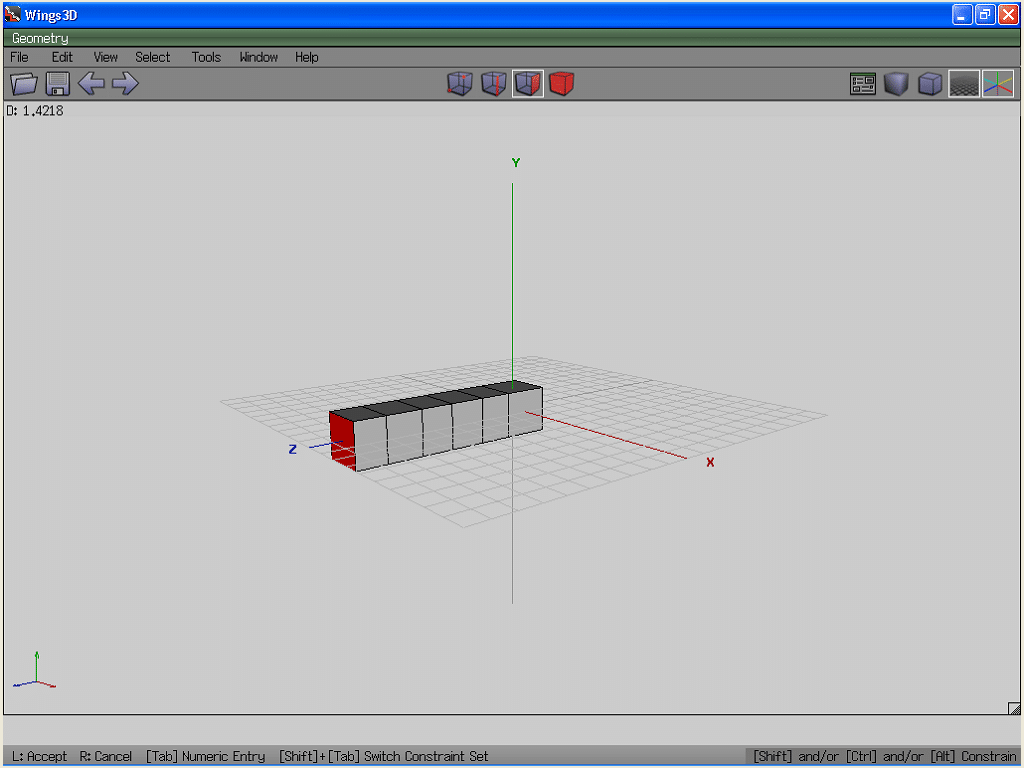
Click the RMB (see Figure 6) and choose Extrude Normal (see Figure 7) six times, one after the other, to get to Figure 8.
Now go to Edge selection mode (press the E key, or click the icon as seen in Figure 9). Select a top edge (see Figure 10), press the L key to select the whole edge loop, and scale it down uniformly (see Figure 11).
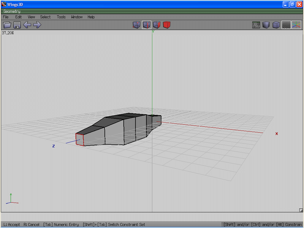
Selecting the edge loops, go on scaling up or down the figure, till it gets an approximate shape of the body of an airplane (see Figures 12 to 14).
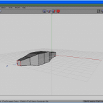
Selecting the third face on the top (see Figure 15), extrude it normally (see Figure 16) to form the cockpit. Scale it uniformly for a better shape (see Figure 17).
Loop-select the front body edge, and scale it in the X axis to give a better shape to the front part of the body. Move the front and back edges of the cabin, to shape it up a bit (see Figures 18 to 20).
Select the face at what is to be the back of the plane. Extrude it once. Loop-select the penultimate edge, and scale it down. Do the same with the last edge (see Figures 21 to 23).
Select the top-end face, after getting into Face selection mode by pressing the F key. Extrude it upwards for the top part of the tail. Shape it by scaling and moving it (see Figures 24 to 26).
Select the polygons that form the windows of the cabin — the front and the two side ones. Inset them, so as to give the shape of windows (see Figures 27 to 29).
Extrude the windows out a bit. Select the two opposite polygons on top of the windows, and scale them in the Z axis, to make the wings protrude (see Figures 30 to 32).
Extrude the wings and straighten them. Make two to three extrusions, and ultimately scale the wings at the ends. Select the two opposite polygons at the tail-end, extrude and scale them down to make the tail. Move the tail to the right position (see Figures 33 to 35).
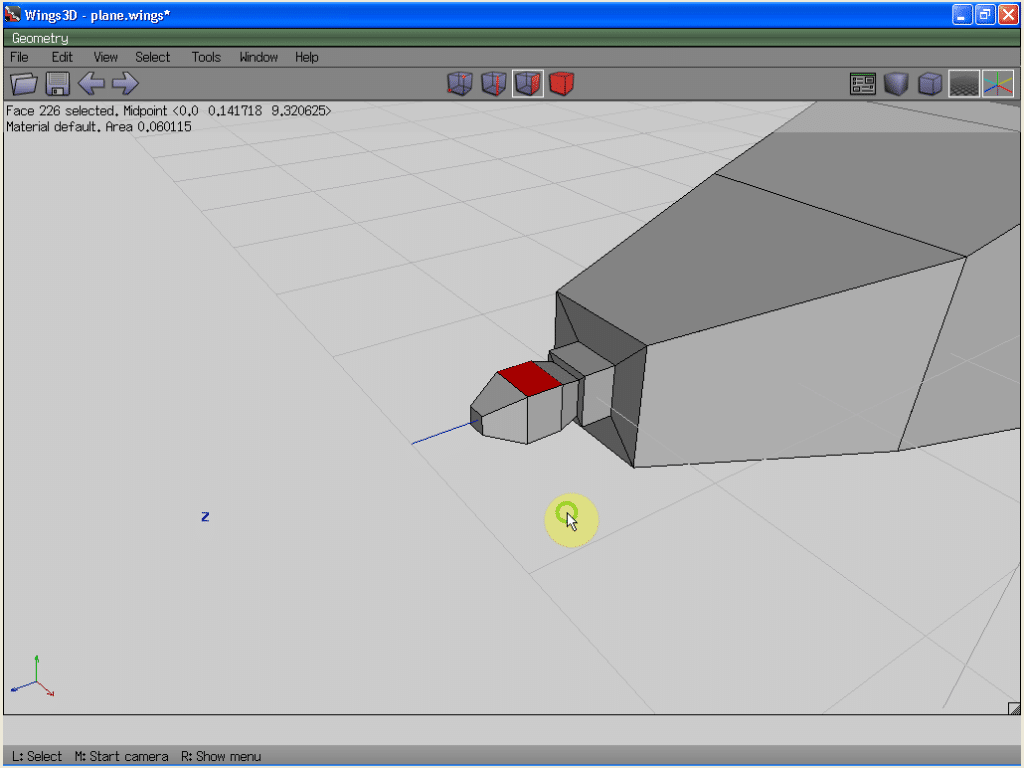
To make the propeller, select the polygon at the nose tip, and inset it (see Figure 36). Extrude it once (see Figure 37). With the functions inset, extrude, scale and move, make a propeller holder, as shown in Figure 38.
Select the top and bottom polygons, inset and extrude it twice, giving it the shape of a propeller, as shown in Figures 39 to 41.
Now, it is time to create a subdivision level, for a better look. Make a Doo Sabin Subdivision from the RMB menu.
Now to create the support bars for the wings. Select two vertices on the opposite sides, and bevel them a little. Similarly, take two vertices below the wings, on the opposite sides, and bevel them. Select the bevelled vertex on the wing and on the lower body, and bridge it with the Bridge command. Repeat it for the other side (see Figures 45 to 47).
Now for the wheels: Select three polygons below the plane body — one for the front wheel, and two for the side wheels. Extrude the polygons to form the supporters. Add a cylinder and shape it to form the tyre. Triplicate it to form all the three wheels. Position them by moving them (see Figures 48 to 50).
That’s all for the free-form modelling, folks. I will continue the UV mapping in the next issue.
































































































































[…] 2010 in For You & Me, How-Tos, Tools / Apps · No CommentsThis article continues from the previous one in which we dealt with modelling an airplane. Here we look at UV mapping — making a 2D image of the 3D model.Why is texturing of a model […]